| নং | শিরোনাম | সেবার ধাপ | কার্যকলাপ |
|---|---|---|---|
| | |||
| ১ | এল সি এস কর্মতৎপরতা ২ | দেখুন | |
| ২ | এল সি এস কর্মতৎপরতা | দেখুন | |
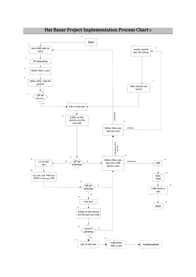
| ৩ | হাট-বাজার উন্নয়ন প্রকল্প ২ | দেখুন | |
| ৪ | হাট-বাজার উন্নয়ন প্রকল্প | দেখুন | |
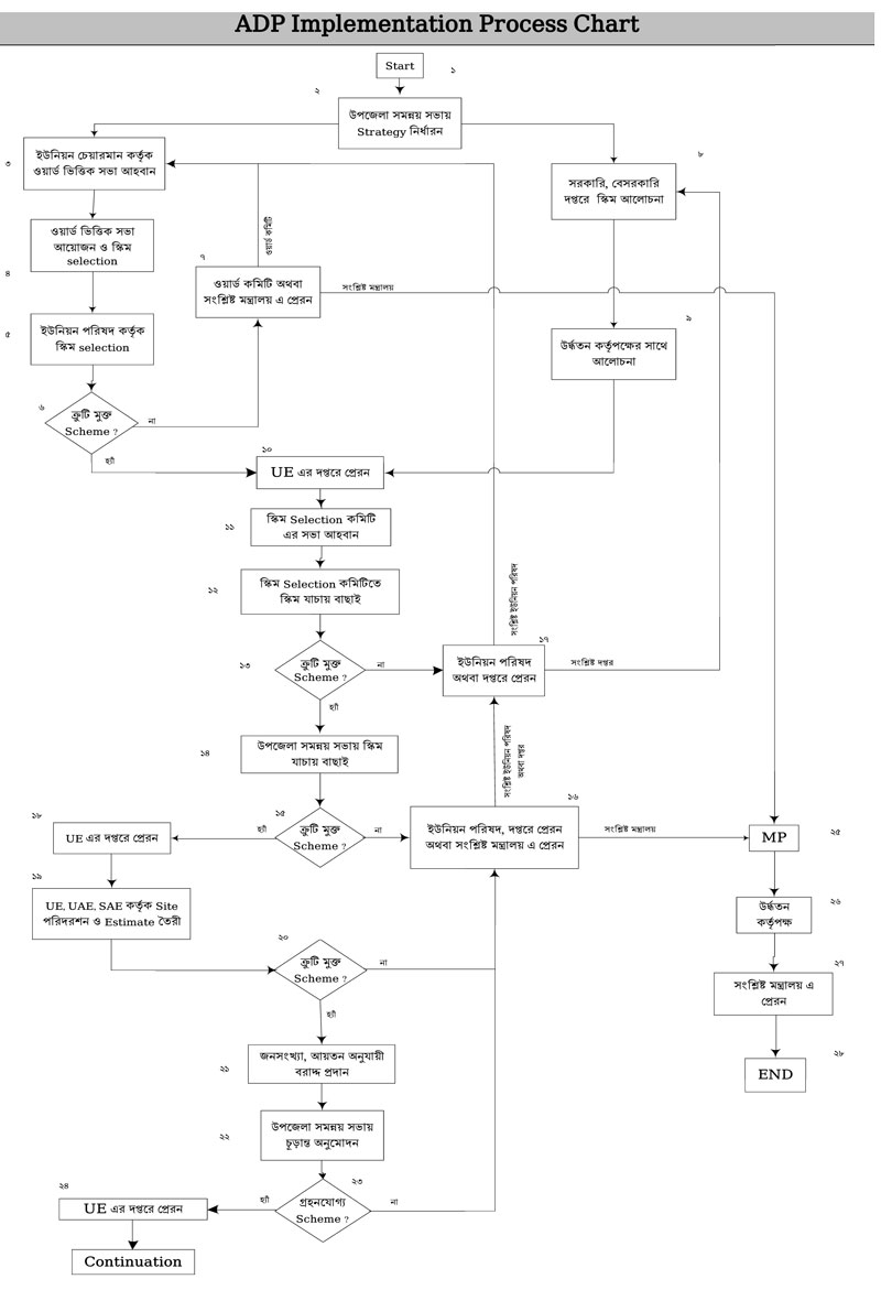
| ৫ | এডিপি বাস্তবায়ন প্রকল্প ২ | দেখুন | |
| ৬ | এডিপি বাস্তবায়ন প্রকল্প | দেখুন | |
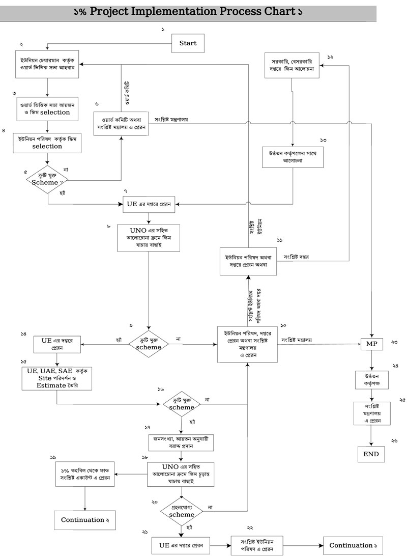
| ৭ | ১% প্রকল্প বাস্তবায়ন প্রসেসমেপ ২ | দেখুন | |
| ৮ | ১% প্রকল্প বাস্তবায়ন প্রসেসমেপ | দেখুন |